2025年全國碩士研究生入學統一考試教育學基礎綜合真題及答案
來源:路燈在職研究生
時間:2025-02-26 15:03:46
文件類型:pdf
文件大小:723KB
更新時間:2025-02-26
下載次數:147次
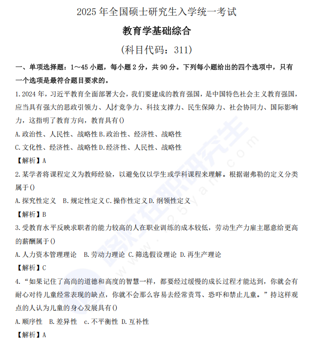
2025考研結束后,大家可以了解一下最新的考試真題以及對應的答案解析,幫助我們更好的了解自己考試情況,同時可以進行估分,提前為接下來的復試做好相應的準備。小編為大家整理了2025年全國碩士研究生入學統一考試教育學基礎綜合真題及答案,供大家參考。

由于篇幅所限,所以就為大家展示到這里,具體的試題及解析還請大家點擊上方下載!
以上是路燈在職研究生招生信息網為大家帶來的“2025年全國碩士研究生入學統一考試教育學基礎綜合真題及答案”,希望考生們都能取得出色的成績,順利上岸。

微信掃描上方二維碼,即可免費獲取更多相關資訊!






















